Language

Select your preferred language

U9Play Sign Up Deposit Page

Welcome to U9Play Sign Up Deposit System

At u9playsignup.com/deposit, players gain access to a fast, secure, and transparent deposit system designed to support all major payment methods. Whether you prefer online transfers, QR payments, e-wallets, or blockchain-based crypto deposits, U9Play Sign Up ensures every transaction is confirmed in real time. With clear instructions and multilingual support, funding your account has never been easier.

U9Play Sign Up Guide: How to Get Started Instantly

U9Play Sign Up Guide

Step-by-Step U9Play Sign Up Process

Signing up on u9playsignup.com is fast, easy, and secure. Just enter your mobile number, create a password, and tap “Register” to create your U9Play account within seconds.

Secure Login Panel

After registration, use your mobile number and password to log in securely. If you forget your password, the platform provides a quick password reset option.

Explore the Full U9Play Dashboard

Once signed in, users gain access to the U9Play main menu, featuring profile management, statements, top-up, withdrawal, and order history — all available with a single tap.

Easy Access Navigation

The top menu includes shortcuts to essential functions like Sports, Live Casino, Games, Lottery, P2P, and Daily Check-in. This makes browsing intuitive for both new and experienced users.

Wallet, Deposit & Withdrawal Functions

Users can view their MYR balance in real-time and perform deposits and withdrawals via bank details saved in their profile.

Linked Bank Information

The platform supports local banks, with clearly labeled fields for bank name, account number, and rollover progress.

Transparent Transaction Interface

Enter the deposit or withdrawal amount and submit instantly. Your balance updates automatically, making U9Play Sign Up a reliable platform for seamless transactions.

Personalized Profile Management

Your user ID, creation date, and account details are visible in the profile tab. U9Play Sign Up gives you full control over your credentials, including password management.

Invite Friends and Earn More

Each user receives a unique referral URL and QR code. Share it directly or let friends scan and register. Referral rewards are credited automatically when they sign up through your link.

Referral Tools Made Easy

The invitation panel allows users to copy their registration link, download a scannable QR code, and grow their network passively.

U9Play Sign Up App Available on All Platforms

Download the U9Play Sign Up app via App Store, Google Play, or AppGallery. Enjoy the complete experience on Android, iOS, or Huawei devices without restrictions.

Benefits of Depositing at U9Play Sign Up

Real-Time Credit Confirmation

Every deposit at u9playsignup.com/deposit is processed instantly. Players receive their gaming credits in real time, ensuring zero delays in starting or continuing gameplay.

Multiple Payment Options

From local bank transfers to e-wallets and crypto, U9Play Sign Up offers versatile deposit methods. Players can choose the channel that best matches their convenience and lifestyle.

Transparent Bonus Packages

Each deposit package comes with clearly stated bonus percentages, rollover requirements, and maximum rewards. This transparency allows players to make informed decisions with no hidden terms.

Secure Transactions

Using advanced encryption and trusted payment gateways, all deposits on u9playsignup.com/deposit are protected to guarantee safe and worry-free transactions.

Game Types Supported by Deposits

Sports Betting

Fund your account to enjoy leading sports providers including M-Sports, S-Sport, SBO, Max Bet, and many more. Experience real-time odds and dynamic betting opportunities.

Live Casino

With deposits, players gain instant access to premium live casino vendors such as Evolution, SA Gaming, Sexy Baccarat, and Pragmatic Play Live, offering authentic tables and professional dealers.

Slot Games

Deposits unlock thousands of slot titles from trusted providers like Pragmatic Play, PGSOFT, Habanero, CQ9, and ACE333, ensuring exciting spins and high-value jackpots.

Lottery

U9Play Sign Up supports regional lottery providers including Malaysia Lottery, Vietnam Lotto, and Keno Lottery, giving players diverse ways to try their luck.

P2P Games

Players can deposit funds to join P2P platforms such as GPoker, V8Poker, and M8Poker. Compete directly against others and earn through strategic gameplay.

Explore All Games →

Explore the Game Lobby After Your U9Play Sign Up

U9Play Sign Up Game Lobby

Spin and Win with Mega Wheel

After registering at u9playsignup.com, players can access the exciting Mega Wheel game. With multipliers ranging from 1x to 40x, it’s a high-stakes game of luck that delivers big wins.

Real-Time Betting Interface

U9Play Sign Up users enjoy smooth, visually engaging live wheel gameplay, with immediate balance updates and historical results for tracking outcomes.

Popular Online Slot Games at Your Fingertips

From “Aztec Gems” and “Sweet Bonanza” to “Wild West Gold” and “Gates of Olympus,” U9Play Sign Up provides instant access to trending slot games known for high RTP and thrilling bonus rounds.

One-Click Play Now Feature

Every game tile includes a “Play Now” button, giving registered users instant entry into high-paying slot action.

Live Casino Tables with Real Dealers

U9Play Sign Up users can enjoy immersive live dealer games like Baccarat, with professional hosts and HD video streams. Betting options include Player, Banker, Pair, and more.

Detailed Bet Tracker

The live Baccarat interface features advanced roadmaps, bet history, and clear table limits, ideal for strategic players.

Daily Check-In Rewards System

Registered users benefit from a 28-day check-in calendar that unlocks daily bonuses. Simply log in and claim your reward — no gameplay required.

Reward Claim Transparency

Each reward is clearly listed with unlock dates and available claim times, ensuring fairness and accountability for U9Play Sign Up users.

Spin the Lucky Draw Wheel for Free Prizes

U9Play Sign Up offers up to 200 daily spins on the Lucky Draw wheel. Prizes include bonus credits, free spins, and exclusive perks.

Bonus Spin Chances

The balance spin chance indicator lets users track how many spins are left, encouraging full utilization of daily bonus opportunities.

Full Sportsbook Access After U9Play Sign Up

Sports fans can bet on NBA Playoffs, Australian leagues, football, e-sports, and more. Live odds and full match breakdowns are available in the sportsbook tab.

Smart Bet Navigation

The interface allows filtering by sport, league, and bet status, giving players complete control over their betting experience on u9playsignup.com.

What is U9Play Sign Up Deposit Page

The U9Play Sign Up Deposit Page at u9playsignup.com/deposit is the official gateway for players to top up their accounts securely. It integrates local and international payment systems, offering instant credit for seamless gaming. By combining reliability, speed, and bonus opportunities, the deposit system provides a comprehensive solution for players to fund their entertainment responsibly.

Steps to Start with U9Play Sign Up

Step 1: Register Your Account

Begin your journey at u9playsignup.com/register by creating a secure account. Registration is quick and requires only basic details.

Step 2: Download the U9Play App

Get the official U9Play Sign Up app for Android or iOS to enjoy all features in one place.

Step 3: Claim Your Promotion

New members can unlock welcome bonuses and deposit offers to maximize their play.

Step 4: Become an Agent

Expand beyond gaming by joining as an agent at u9playsignup.com/agent, unlocking multi-level commission income.

Register Steps at U9Play Sign Up

Step 1: Access the Registration Page

Visit u9playsignup.com/register and fill in your username, password, and contact details to start the process.

Step 2: Verify Your Account

Confirm your phone number or email to ensure secure login access and account protection.

Step 3: Set Up Payment Preferences

Once verified, you can link your preferred deposit method such as bank transfer, e-wallet, or crypto for smooth transactions.

Step 4: Claim Your Welcome Bonus

After successful registration, you can immediately claim promotional offers like the 10% Slot Bonus or other exclusive packages.

Complete Registration →

Join Now – Register with U9Play Sign Up

Secure your account today and enjoy instant access to promotions, rebates, and rewards at u9playsignup.com/register.

Join U9Play Sign Up →

Download Steps for U9Play App

Android Download

Step 1: Access the Official Android Page

Visit u9playsignup.com/download and select the Android option. Enable trusted sources and install the APK.

Step 2: Launch and Log In

Open the app, log in with your credentials, and enjoy all gaming categories.

iOS Download

Step 1: Access the iOS Page

Go to u9playsignup.com/download and select the iOS option. Follow guided installation or App Store instructions.

Step 2: Launch and Explore

Once installed, log in securely and start playing seamlessly.

Download the App Now →

Join Now – Download the U9Play App

Get started on mobile with U9Play Sign Up’s official Android and iOS apps. Play, deposit, and withdraw anywhere, anytime.

Download U9Play Sign Up →

Promotions at U9Play Sign Up

10% Deposit Bonus (Slot Game Only)

Deposit a minimum of 50 MYR to enjoy a 10% bonus on Slot Games with x6 rollover. Perfect for new members.

2% Bonus Package

Flexible package for casual players who prefer consistent small bonuses with low requirements.

1% Bonus Package

A stable bonus option designed for players who want long-term sustainability.

Normal Package (x1)

Standard play package with no bonus limits. Play freely and cash out anytime.

View All Promotions →

Join U9Play Sign Up: Smart System, 24/7 Support, Trusted Platform

Join U9Play Sign Up

Secure, Professional, and Fast – The U9Play Sign Up Advantage

U9Play Sign Up is backed by years of industry experience and cutting-edge technology, delivering secure gameplay and round-the-clock support for all users.

Commission Settlement Every Day at 3:30 PM

Agent and member commissions are distributed daily after the 3:30 PM report is finalized and fees are deducted by the company.

Agent vs. Member: What’s the Difference on u9playsignup.com?

Agent Features

- Agent commission system with no limits
- No capital required
- Earn 5% profit commission from team performance
- Can open agent accounts
- Can invite members

Member Features

- Can top-up balance
- No betting limits
- Can invite others
- Earn 0.5% commission from personal play
- Earn 0.3% from first-tier invites
- Earn 0.2% from second-tier invites

SMS Verification: One Phone, One Account

U9Play Sign Up ensures account security with SMS verification. One phone number can only register one account, giving agents who promote early a major advantage.

Withdrawal Rules and Commission Payouts

All member withdrawals are processed daily after 3:00 PM. Users must meet 1x turnover before they are eligible to withdraw commission earnings.

Agent Invitation Process

Agents can invite new agents, and members can be invited via QR code or shared registration link — all trackable in the U9Play Sign Up backend.

How U9Play Sign Up Business Model Empowers Agents and Members

U9Play Sign Up Business Model

Transparent Agent Commission Structure

Company Profit × Shareholding Ratio × Agent Percentage

U9Play Sign Up uses a clear formula to calculate agent earnings. For example, if an agent controls 20% of platform flow and receives 80% agent percentage, and the base shareholding yield is 130%, then the profit = 130% × 80% × 20%. This ensures transparency and fairness in commission distribution.

Zero Maintenance for Agents

No Backend Work Required

All technical operations, player management, customer service, and payment processing are handled entirely by the U9Play Sign Up backend system. Agents only need to focus on promotion and market expansion.

Automated Daily & Weekly Profit Reports

Scheduled System Settlements

U9Play Sign Up generates daily reports at 3:30 PM and settles all profit records weekly on Tuesday. Commissions are disbursed securely via A9Wallet.

Unlimited Downlines, One-Phone Registration

Exclusive Agent Market Protection

Every user must pass SMS verification. One phone number can register only once, preventing abuse and protecting early agents’ market share and expansion efforts.

Powerful 5/3/2 Member Commission Model

Tiered Rebates for Organic Growth

Members on u9playsignup.com earn 0.5% from their own valid bets, 0.3% from direct referrals, and 0.2% from second-level referrals. This incentivizes viral expansion and rewards active community builders.

1x Turnover Withdrawal Requirement

Simple, Fair Payout Rules

Member rebates must meet a one-time turnover requirement before they can be withdrawn. This maintains platform liquidity while still offering daily earnings potential.

Game Settings May Vary

Adjusted Commission Rules Per Game

While most games follow the 5/3/2 structure, some exceptions may apply depending on game providers. The system handles these automatically.

Full Access to Platform Benefits

Enjoy Bonuses, Spins & Perks

Registered users on U9Play Sign Up can enjoy perks such as daily check-in rewards, bonus lucky draws, recharge promotions, gift packs, and more — all integrated within the app.

Secure & Professional Onboarding

One Number, One Account

U9Play Sign Up enforces strict SMS verification. This not only boosts security, but also builds a reliable, single-user account base for accurate tracking and fair agent commissions.

How Earnings Are Calculated on u9playsignup.com: Real Examples of Agent and Member Commissions

Earnings Calculation on u9playsignup.com

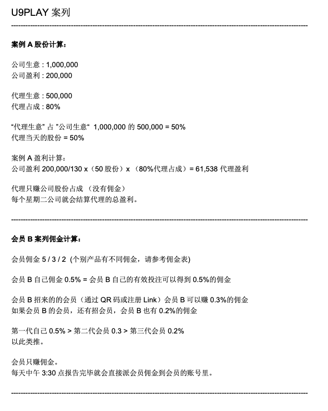
Case Study A: Shareholding Profit Model for Agents

How Shareholding is Determined

Agents on u9playsignup.com earn a share of the company’s profit based on their contribution to platform turnover. For example, if the company turnover is 1,000,000 and the agent contributed 500,000, they own 50% of that flow.

Profit Distribution Formula

With a company profit of 200,000, the agent’s share is calculated as: 200,000 ÷ 130 × (50 shares) × 80% agent ratio = 61,538 agent profit.

Weekly Profit Settlements

Agent profits are calculated weekly every Tuesday and paid out based on shareholding logic. No capital investment is required — profits come from business volume only.

Case Study B: Member Commission with 5/3/2 Structure

Direct Bet Rebate

Each member receives 0.5% rebate on their own valid bets. This is credited daily after the 3:30 PM report settlement.

First-Level Referral Commission

When a member invites another member via referral link or QR code, they earn 0.3% of that member’s valid betting turnover.

Second-Level Referral Commission

The original inviter can also earn 0.2% rebate from the second-level (indirect) member’s valid bets.

Summary of Commission Model

This results in a 5-3-2 commission structure:
– 0.5% from self
– 0.3% from direct referral
– 0.2% from indirect referral

Valid Bet Requirement

To withdraw earnings, members must meet a 1x turnover requirement on the platform.

Daily Payouts

All member commissions are automatically settled and distributed daily to the member’s account balance after 3:30 PM.

Commission Model Transparency on u9playsignup.com

Fully Automated Tracking System

All referrals, bet tracking, and profit calculations are handled automatically through u9playsignup.com’s backend system, ensuring accuracy and trust.

Zero-Risk Shareholder Model at u9playsignup.com

Zero-Risk Shareholder Model at u9playsignup.com

Agents Bear No Risk, All Wins Go to the Company

Safe and Pressure-Free Business Structure

At u9playsignup.com, agents are never responsible for member payouts, withdrawals, or gaming losses. All player winnings and banking operations are handled directly by the company, so agents carry zero financial risk.

Daily Share Calculation from Company Net Profit

Flexible Share Based on Business Type

Agents receive shares based on company net profit, with the share ratio tied to the business type. For example, electronic game agents are evaluated by e-game performance, while live dealer agents are evaluated by their live gaming traffic.

No Operational Hassle for Agents

We Handle Everything So You Don’t Have To

Agents don’t need to worry about: licenses, servers, bank accounts, office space, system deployment, data streaming, or technical management. Everything is managed by u9playsignup.com — so you can focus solely on growing your market.

Original Shareholder Conditions

100% Earnings Rights with Transparent Requirements

Agents who meet original shareholder conditions receive 100% of platform shareholding and annual net profit dividends. To qualify: maintain 1 million daily turnover or 600k slot turnover. If unmet, earnings are calculated at 95%.

Sub-Agent Requirements for Tier 1 Agents

Achieve Team-Based Milestones

First-level agents (94%) need direct sub-agents with a total of 100k turnover per day. If unmet, profit is calculated at 93%. This applies only to early agents.

No Entry Conditions for Future Agents

Open to All with Equal Opportunity

Once original shareholder phases are complete, all new agents can join without meeting any minimum conditions — making it easy to onboard and scale.

Focus on Market Expansion, Let u9playsignup.com Do the Work

Win-Win Ecosystem

Agents only need to focus on market development and recruitment. The rest — including tech, risk, and finance — is covered by the platform. That’s what makes u9playsignup.com a truly win-win business model.

Become a Shareholder with Zero Cost at u9playsignup.com

Become a Shareholder at u9playsignup.com

Zero Capital, Zero Risk — Start Instantly

A Game-Changing Profit Model for Beginners and Entrepreneurs

U9Play Sign Up invites you to become a shareholder without investing a single cent. No deposit, no financial risk — just focus on promoting and growing your player base while the platform handles everything else.

Flexible Hours, Passive Income

Earn While You Sleep

With u9playsignup.com, you’re not bound by office hours. Set your own schedule, build your team, and watch your earnings grow automatically — even while you’re resting.

Download the U9Play App and Go Live

Available on App Store, Google Play, and AppGallery

The U9Play app supports all major platforms. With one download, you gain access to the full agent and member system, secure payment channels, live games, referral tracking, and real-time commission dashboards.

Don’t Just Think About It — Act Now

Launch Your Business in Minutes

If you’ve been waiting for the perfect opportunity, u9playsignup.com is it. With the fastest onboarding in the industry, you can become an agent, recruit members, and start earning in a matter of minutes.

Explosive Growth Across the City

Join the Most Popular Platform in the Region

U9Play Sign Up is already making waves as the hottest iGaming platform. Thousands of agents and players are joining every day — and you could be next to profit from the momentum.

Become an Agent with U9Play Sign Up

Step 1: Visit the Agent Page

Go to u9playsignup.com/agent and explore the benefits of joining the U9Play Sign Up Agent Program.

Step 2: Contact Our Team

Click the WhatsApp icon or “Contact Us” button to request your Agent Account.

Step 3: Start Earning Commissions

Earn multi-level commissions from Sports, Live Casino, Games, Lottery, and P2P products.

Become an Agent Today →

FAQ – Frequently Asked Questions

Is U9Play Sign Up safe and secure?

Yes. The platform uses encrypted payment gateways and verified banking partners to ensure player safety.

How do I claim my welcome bonus?

Register an account, make your first deposit, and select the bonus package available to you.

What payment methods are supported?

U9Play Sign Up supports Online Transfer, QR Code Payment, E-Wallets, and Cryptocurrency (USDT TRC20).

Can I play on mobile?

Absolutely. The U9Play Sign Up app is available for Android and iOS devices.

Final Call to Action

Start Your U9Play Sign Up Journey Today

Register, download, claim promotions, and even become an agent at u9playsignup.com. Join now to enjoy a trusted platform, generous rewards, and multiple income opportunities.

Join U9Play Sign Up Now - Malaysia Join U9Play Sign Up Now - Singapore